PostGraphile Version 5 is a ground-up re-architecture with significant enhancements
to capability, customizability, extensibility, flexibility, maintainability,
performance, and correctness — the result of several years of design, experimentation, and real-world
production feedback — whilst staying true to PostGraphile’s key goal: implementing the obvious so you
only write code that delivers true value.
Try it now:
npx pgl -P pgl/amber -e-c'postgres:///mydb'
We want to extend our sincere thanks to every person, company and organization
that has sponsored us throughout the lifetime of the PostGraphile project, and
extend a special thanks to the Featured Sponsors who helped support many of the
key efforts during the PostGraphile V5 and Grafast development effort: The
Guild, Dovetail, Steelhead, Surge, Netflix, StoryScript, Chad Furman, Fanatics,
Enzuzo and Accenture.
After over 100 releases, PostGraphile V5
has finally reached release candidate status! 🎉 Assuming no issues are found,
this software, these APIs, are what will make up the final PostGraphile v5.0
release! The runtime is ready, many of you are already using it in production,
but the types and docs are a little behind. Help us get ready for release: try
it out, tell us where the gaps are, and maybe help fill them!
Five years in the making, PostGraphile V5 raises the bar again
After a couple false starts, in February 2020 we kicked off the journey that
would ultimately become PostGraphile V5 and the Grafast planning and execution
engine. Since January 2023 we have shipped 38 pre-alpha,
20 alpha, and 49 beta releases. Every stage refined the ergonomics, uncovered
tricky edge cases, and ultimately solved the four Grafast epics that blocked a
stable release:
✅ Everything is batched, but “unary” values (variables, context, etc) are now treated as a special case.
✅ Early termination of field execution with a null now has first-class
support.
✅ Plan-time “peeking” at runtime values is now forbidden, improving plan
re-use.
✅ The exponential polymorphic branching hazard is now eradicated by
converging before branching again.
The result is a platform that is faster, more expressive, more configurable, and
easier to extend than anything we have shipped before.
In the first Grafast Working Group, we outlined 4 major issues in Grafast
that needed to be addressed before we could think about general release. The fourth, and final,
epic has now been solved!
✅ Global dependencies — solved via “unary” steps
✅ Early exit — solved via “flags”
✅ Eradicating eval
✅ Polymorphism — this release!
Grafast is the cutting-edge GraphQL planning and execution engine which PostGraphile
uses, allowing it to build much more efficient SQL queries than PostGraphile V4 could
achieve, whilst also significantly expanding the capabilities of the system - not to
mention solving some longstanding issues!
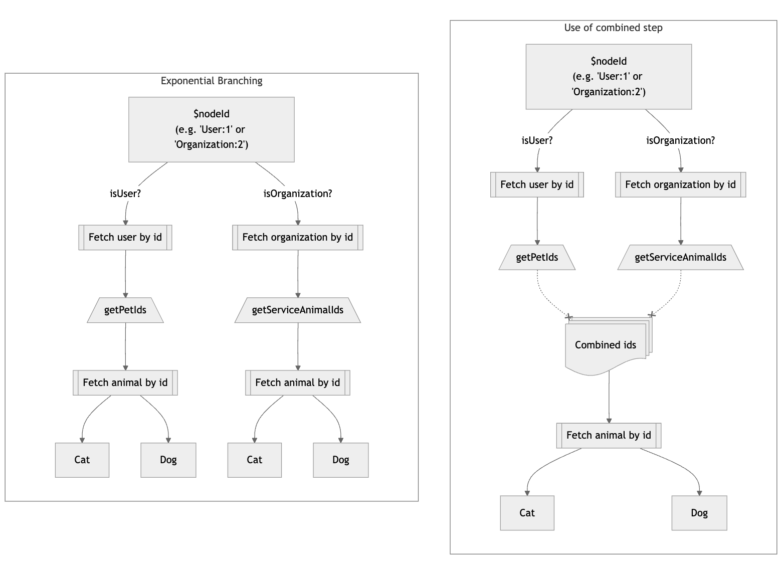
In previous versions of Grafast there was the possibility of exponential plan
branching due to the naive method of resolution of abstract types.
By moving the responsibility of polymorphic resolution from field plan resolvers
into the abstract types themselves, we’ve centralized this logic, simplified
field plan resolvers, and unlocked more optimization opportunities and greater
execution efficiency. Polymorphic branches in one layer are now merged into a
single “combined” step before planning the next level of polymorphism.
On the right is the new handling of polymorphic resolution.
getPetIds and getServiceAnimals both fetch an
Animal ID and so they are combined together in order to fetch all
of the required Animals by their IDs. Once the IDs are fetched, the nodes can
branch out to the different Animal types.
In the first Grafast Working Group, we outlined 4 major issues in Grafast
that needed to be addressed before we could think about general release. With
this release, 3 of these are now complete!
✅⤵️ Global dependencies - solved via "unary" steps
✅⤵️ Early exit - solved via "flags"
✅🎉 Eradicating eval - this release!
🤔🔜 Polymorphism
We’re proud to announce that the third of these, eradicating eval, is now
addressed with the launch of [email protected], and the approach has been
fully adopted and tested via incorporation into [email protected].
Grafast is a cutting-edge GraphQL planning and execution engine that leverages
the declarative nature of GraphQL to execute your requests with maximal
efficiency no matter the data sources you're working with. PostGraphile V5 uses
Grafast as the underlying execution engine, allowing it to build much more
efficient SQL queries than PostGraphile V4 could achieve whilst also
significantly expanding the capabilities of the system - not to mention solving
some longstanding issues!
Whilst users of PostGraphile are not required to deeply understand the internals
of Grafast, this focus of eradicating $step.eval*() methods from Grafast
has given PostGraphile users some new benefits.
PostGraphile's various SQL-running steps like PgSelectStep now build their
queries at runtime rather than plan-time. They use the "builder" pattern, where
much of the SQL query can be established at plan-time, but final tweaks can be
applied at run-time (register tweaks via the $pgSelect.apply($callback)
method) before the query is built.
Since we have more information at run-time, our SQL queries were able to become
even simpler, 10% smaller on average across our test suite! This nets us a
modest performance improvement inside PostgreSQL, but the shift to runtime does
cost us a little performance in the JS layer since queries now need to be built
for every request, rather than once per plan. We're happy with this tradeoff;
one of the core goals of PostGraphile V5 (and the motivation for Grafast in the
first place) was to shift load from the PostgreSQL layer (which is non-trivial
to scale) to the Node.js layer (which is easy to scale horizontally).
It’s finally here! The day has come that you can get your hands on an early release of PostGraphile Version 5; but we do have an ask: please help us to get it ready for release.
We need help writing automated tests, validating it works in your real-world applications, improving the documentation, keeping up with issues and community support, porting plugins, smoothing edges, and as always we need financial support so we can keep investing our time into V5 and our other projects.
It has taken us 3.5 years to get to this point and we’re pretty happy with the result, but there’s still plenty to be done before we’re ready to give it the big V5.0.0 stamp of approval!
Help us to ensure that the documentation is ready. We’ve invested many weeks into writing the documentation for the various packages and projects (22 of them at last count!) which make up PostGraphile V5, but there’s still lots to do. We need people to read and follow the documentation, and to find the mistakes therein and submit issues or even patches.
Help us to ensure that the software addresses your needs. We’ve spent three years building this system, but it’s only really been tested by other people in the last 6 months. Early signs are very positive, but we want to know: does it work for you? Does it do what you need it to?
Help us to ensure that the transition from V4 is as easy as possible. We’ve spent a significant amount of time making the transition from V4 to V5 as easy as we can, building a preset that generates an almost identical schema, porting some of the V4 plugins to V5, and writing detailed migration documentation. But we need your help: did migrating from V4 work well for you? Where were the rough edges, and how can we smooth them? Are you willing to help port community V4 plugin to V5?
Help us to test V5. We have ported the V4 test suite over to V5 so we know that it works well for that, but there’s so many different combinations of options and plugins that you can do with PostGraphile that many have only been tested manually, and they really need automated tests to prevent regressions. We also need you to use V5 in your own applications and let us know how you get on — both negative and positive — to help us move towards the all-important 5.0.0 release.
Help us to improve the experience of V5. We’ve put a lot of effort into both documentation and TypeScript types, but these can always be improved. There’s boilerplate in a few places that could be addressed with improvements to APIs, or with new abstractions. Try it out, and help us to improve the developer experience!
Help us to educate people about V5. We don’t have a marketing department, we cannot afford a developer relations team or to sponsor big events. We’ll need your help to get the word out about PostGraphile V5, when the time comes; in the meantime we could really do with some help building example applications and tutorials to help people get started.
January marked a big milestone for PostGraphile Version 5, when it began the prealpha stage - where early adopters could install the packages from npm (if they knew the secret 😉) and easily test V5 within their current stacks. Up until that point, it was only possible to run the project by cloning the repository and building it yourself - not ideal for serious testing!
Throughout the prealpha phase we smoothed the edges, closed gaps, tidied APIs, discovered which pieces of terminology worked and which did not, and did a lot of API restructuring and stabilization.
With thanks to everyone in the V5 testing community - and a special shout out for the excellent and continued feedback from our sponsors dfg, hov, James, Josiah and the Netflix team, mattste, Simon, and Timo - we are in a much better shape three months on. We now have a detailed migration guide, updated docs, an enhanced developer experience and much improved backwards compatibility!
Our main aim in V5 was to replace the cumbersome lookahead system with something much more pleasant and powerful. To serve this need we iterated and iterated, and ultimately invented Grafast: a new planning and execution engine for GraphQL (see our public video introduction on YouTube). Grafast uses a declarative planning system which brings with it a new, holistic approach to executing GraphQL queries. For you, this means simpler abstractions, better performance, and code which is easier to read and maintain.
Grafast even generates a plan diagram showing what steps are necessary to execute your operation and how the data flows between each of the steps, which is a massive boon to debugging both for you, and for us!
An autogenerated Grafast plan diagram for the displayed GraphQL query. Plan diagrams detail the steps required to complete a GraphQL request and show how the data flows between them. See "Plan Diagrams" in the Grafast documentation for more details.